新闻资讯-大供天下-政企采购综合服务平台
首页
京东慧采
京东图书
京东服务
中国邮政
政府采购
军网自采
国铁商城
关于我们
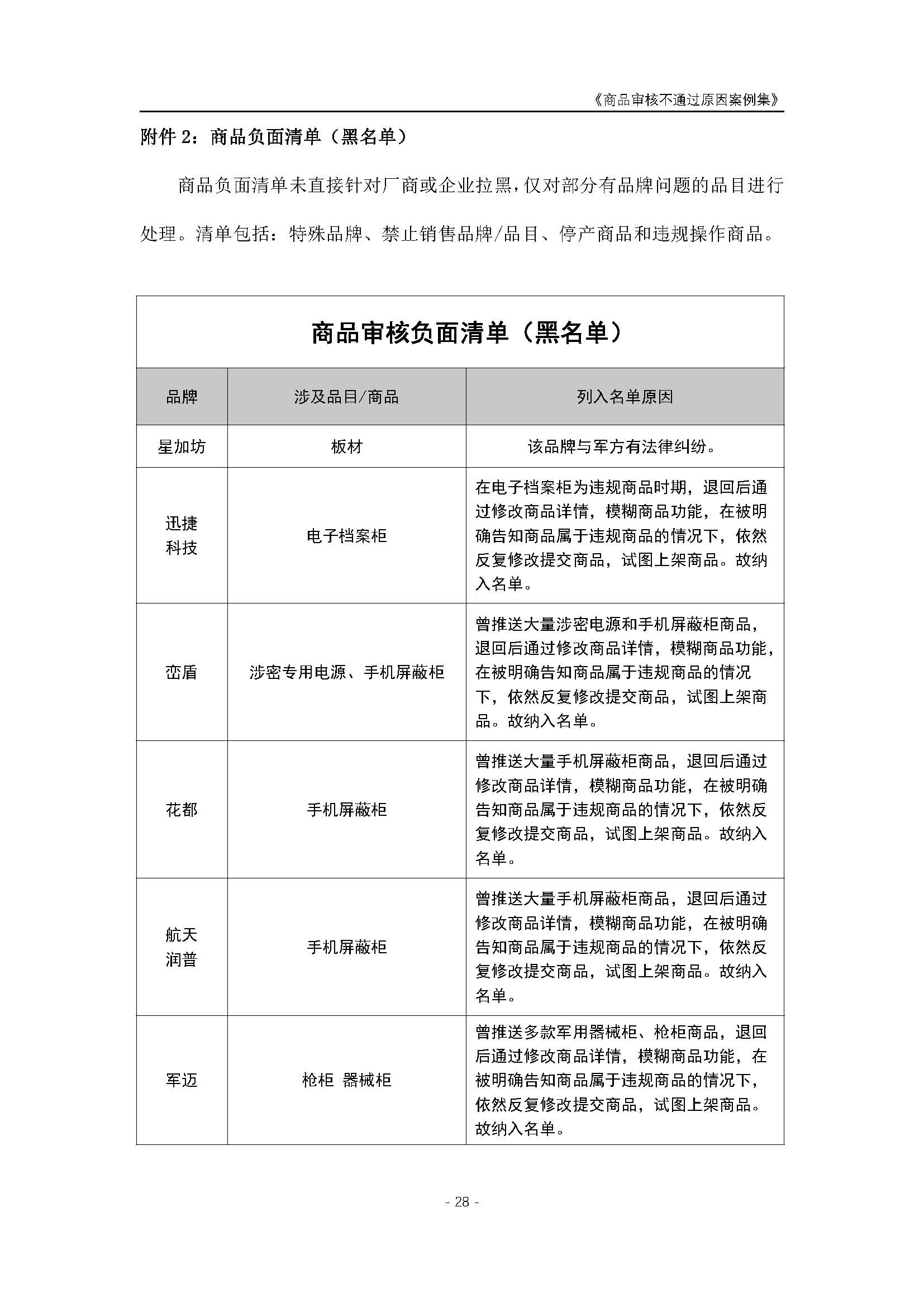
商品审核不通过的原因案例
18037886217